Skip to content
Search for:
Home
AIML
6G
NTN
LTE
5GNR
RF Design
IoT
DevOpsTest
Telco Cloud
O-RAN
Privacy Policy
Blog
Explore, Learn and Share
Search for:
Home
AIML
6G
NTN
LTE
5GNR
RF Design
IoT
DevOpsTest
Telco Cloud
O-RAN
Privacy Policy
Blog
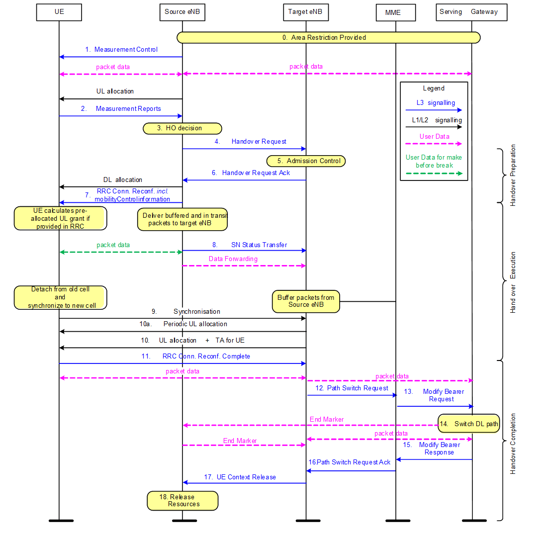
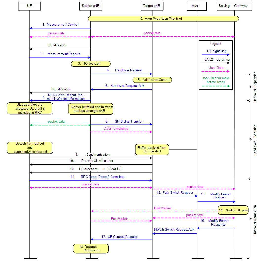
handover
handover
by
Author
·
January 21, 2018
Previous story
LTE Handover Latency Calculation (Access Node)
Follow us on linkedIn
Live Traffic
Website Counter
Website Counter